文明在线
导航
首页
热点新闻
创建动态
校园文化
社会责任
师德师风
志愿者队
光荣榜
特色指标
特色指标
返回
学校首页
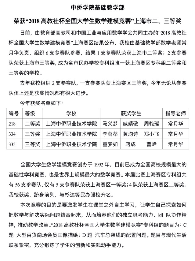
基础教学部指导学生荣获“2018高教社杯全国大学生数学建模竞赛”上海市二、三等奖
发布者:马俊
发布时间:2018-11-14
浏览次数:
289